各有关学院:
 根据《湖北工业大学来华留学生学位授予工作实施细则(修订)》(湖工大国际[2022]21号)等文件精神,现就做好我校2025年夏季博士研究生学位论文答辩及学位授予工作提出如下要求,请按照通知要求和工作流程做好相关工作。
 一、申请学位条件
 学位申请人须通过我校相应学科(专业)博士研究生培养方案规定的课程考试,完成相应的培养环节,修满规定的学分,其中学位课程学分不少于10学分,完成学位论文,并经指导教师同意后方可提出学位论文答辩申请。
 二、总体工作安排
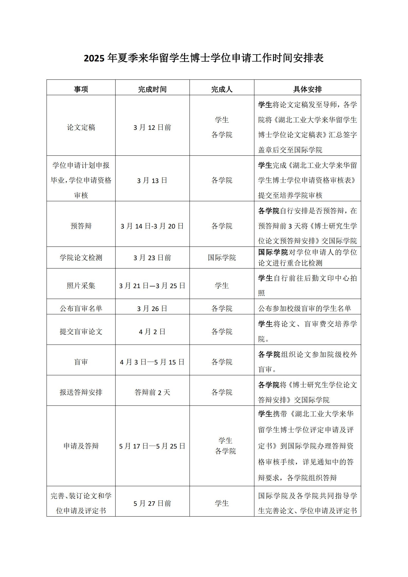
 结合来华留学生毕业工作现状及我校研究生院2025年夏季博士研究生学位授予工作安排,经研究决定,本届来华留学博士研究生学位授予工作与校研究生院同步开展。若在盲审、答辩等审核环节中被认定为“不合格”论文,论文作者须在导师指导下,对论文做不少于六个月的重大修改后,重新参加论文审核。(各环节时间见附后工作时间安排表)
 三、答辩资格审查,学位计划申报工作
 各类来华留学生必须在国际学院和培养学院的共同指导下填写完成《湖北工业大学来华留学生博士学位申请资格审核表》中相关信息的填写及核对,提出预毕业申请要求。国际学院负责对毕业研究生的各项信息进行审核,审核通过者方可参加论文盲审。逾期未提交《湖北工业大学来华留学生博士学位申请资格审核表》者,视为自动放弃其本次学位申请资格。
 四、预答辩工作
 申请学位的来华留学博士研究生预答辩工作由学生所在培养学院视具体情况自行决定安排。各学院在预答辩前3天将《博士研究生学位论文预答辩安排》交国际学院,博士研究生预答辩通过后,按照答辩委员会的修改意见修订论文并填写《博士学位论文预答辩情况登记表》并交国际学院留存。
 五、学位论文“盲审”工作
 4月3日-5月15日,由学生所在的培养学院开展论文盲审工作。来华留学博士研究生将论文电子档(doc文档,以“学号-学生姓名.doc”命名,隐去文中所有导师和学生姓名,保留专业名称)于各培养学院规定盲审时间节点前交培养单位来华留学生教学秘书,盲审费由学院代收后统一交至校财务处并领取收费凭证。培养单位委托答辩小组专家对论文进行盲审,盲审工作要求在5月16日前完成并将盲审结果汇总后报国际学院。
 请申请学位的博士研究生严格按时间要求上交论文和盲审费,逾期未交者,取消其本次学位申请资格。
 六、学位论文答辩
 (一)答辩申请及时间
 学位论文盲审通过后,各专业所在学院提出学位论文答辩委员会组成名单,学院审查答辩委员会成员名单及学位申请人的申请材料并签署意见,于5月17日-5月25日采用线下现场方式开展学位论文答辩。各培养学院须于答辩前三天将答辩委员会成员名单报国际学院审批。国际学院审核合格,方可进行答辩。
 (二)答辩委员会组成
 博士学位论文答辩委员须由5名本学科或相关学科的正、副教授或相当专业技术职务的专家组成,其中至少有1名本培养单位教授委员会成员和2名本学科具有正高级职称及博导资格的校外专家。导师和副导师不能成为所指导学生的答辩委员会成员。
 答辩委员会设主席1人,主持论文的答辩工作。答辩委员会设秘书1人,协助组织答辩工作,负责记录、整理答辩材料等事宜。
 (三)答辩要求
 答辩委员会秘书应至少在答辩前2周将学位论文送交答辩委员会成员审阅。答辩前应通过公告等形式向全校公布答辩时间和地点等信息,答辩程序应规范,答辩现场应进行照相。答辩一般在校内公开进行(须保密除外),且有详细的记录。
 论文答辩委员会采取不记名投票方式进行表决是否建议授予学位。经全体成员三分之二以上同意,方为通过。决议经答辩委员会主席签字后,报学位评定分委员会审议。
 博士学位论文答辩未通过者,经答辩委员会全体成员三分之二以上同意,可允许博士学位申请人在半年以上、两年以内修改论文后重新答辩一次。如重新答辩仍未通过者,则不再补行答辩。
 七、学位授予
 5月31日前,学位评定分委员会召开专门会议,根据论文答辩委员会的决议及对学位申请人的综合表现和学术水平的审核,采取不记名投票方式表决,经出席会议的三分之二以上的成员通过(出席会议人员应不少于全体成员的三分之二),做出向校学位评定委员会建议授予学位申请人博士学位的决议,并提交来华留学生学位授予审核工作报告。
 6月上旬,召开校学位评定委员会会议,在分委员会对学位申请人审核的基础上,对分委员会建议授予学位者进行审批,并采取不记名投票方式表决,经出席会议的三分之二以上的成员通过,做出授予学位申请人博士学位的决定。
 凡论文答辩委员会建议不授予学位者,学位评定分委员会和校学位评定委员会一般不再进行审核;对个别有争议的,经学位评定分委员会和校学位评定委员会重新审核,认为确实达到标准者,可做出授予学位的决定;对某些经答辩委员会通过的论文,但学位评定分委员会和校学位评定委员会审核后认为不合格的,也可做出不授予或暂缓授予学位的决定。
 八、其它事项
 学位论文依照《湖北工业大学博士学位论文撰写规定》编排和印制。毕业所需所有纸质材料由各个培养学院签字盖章后统一交到国际学院,定稿提交的存档学位论文须到教务处印务中心印制,并按《湖北工业大学来华留学生博士学位论文及答辩材料移交清单》规定提交材料。
 国际学院来华留学研究生工作联系人:汤莉 027-59750672
 
 