一、美国威斯康星大学密尔沃基分校简介
基 本 介 绍
威斯康星大学密尔沃基分校(University of Wisconsin-Milwaukee, UWM)为来自87个国家的24000名学生提供世界级的教育,下设15所学院,其中包括威斯康星州唯一的建筑、淡水科学和公共卫生学院。作为美国顶尖研究型大学之一,威斯康星大学密尔沃基分校与威斯康星州及其他地区的领先企业合作,以扩充学生的知识,将新研究推向市场,并为学生在全球经济形势下就业做好准备。UWM的近20万名校友中有74%在威斯康星州生活和工作,进一步促进了该州的活力和经济增长。
UWM共有206个学位项目,课程由全球公认的专家教授。同时,UWM也是威斯康星州最大的在线教育项目所在地,拥有900多个线上班级和46个完全在线教学的证书和学位项目。
UWM是威斯康星州最大的健康科学、护理和公共卫生项目合作机构。该州最大的教育学院还拥有世界顶尖的电影课程以及唯一的美国手语/英语口译学士课程。其他主要课程包括商科、工程和信息研究。
校 园 环 境


教 学 环 境


住 宿 条 件


科 研 领 域


2022年,UWM在学生中心举行了入围“R1”的庆祝与学术交流活动。根据卡耐基高等教育学会的分类,在全美4000多个大学与研究机构中,UWM 跻身于该学会认可的全国排名前146的研究型大学之一。这一令人垂涎的R1地位反映了该校在数十个博士项目和研究中心工作的深度和广度,该殊荣使UWM跻身于世界领先研究机构。
小贴士:什么是R1?R1: Doctoral Universities --Highest Research Activity
R1类大学只占美国高校总数的2.5%,他们必须具备这些条件:
1. Offer a full range of baccalaureate programs ;
2. Are committed to graduate education through the doctorate;
3. Give high priority to research;
4.Award 50 or more doctoral degrees each year;
5.Receive annually $40 million or more in federal support.
1、提供覆盖全面的学士学位课程;
2、致力于博士研究生教育;
3、高度重视研究;
4、每年授予50个以上博士学位;
5、每年获得4000万美金及以上的联邦资金支持。
这类大学有完整的本科,硕士,博士教育体系,并且在科学研究领域中达到世界先进水平;这类大学的教授师资,试验设备,校园资源方面都非常强大与完善。
二、项目政策介绍
办 学 模 式
1、全日制四年本科 通过高考录取,项目学生在湖北工业大学完成前3年的学业(含英语培训和合作院校承担的部分专业核心课程)。
2、3+1办学模式 前3年国内专业成绩合格、英语达到美方入学要求者,可赴美国学习1年(标准学制);未达到出国要求者或没有出国意愿者,将在湖北工业大学继续学习,完成学业。
3、双学位 在美方完成第四学年学业者,可获得英方学士学位,同时可申请获得湖北工业大学本科毕业证及学士学位(须在国内入校注册6年内提出申请)。
4、继续深造 获得美方学士学位后,根据个人意愿可继续申请攻读世界名校相应方向硕士学位。
招 录 方 式
1、中美合作项目招生计划为普通高校全日制普通本科招生计划。
2、中美合作办学专业志愿代码与普通专业不同;项目不同,专业名称和学费标准也有差异。
3、本科项目录取批次:中美合作的艺术类项目湖北省在艺术本科A平行志愿录取,外省需参照当地招办公布的相应批次。
4、学校招生代码:国标代码10500,湖北代码C130。
历 年 录 取 数 据(湖北省内)
艺术本科A平行志愿录取批次
年份 |
艺术类普通专业录取校线 |
位次值 |
中美合作办学 录取校线 |
位次值 |
2021 |
651.6 |
1988 |
624.8 |
3755 |
2020 |
624 |
2078 |
601.2 |
3392 |
2019 |
633.2 |
2140 |
612.8 |
3507 |
2018 |
640.4 |
1850 |
608.8 |
3515 |
办 学 优 势
1、性价比高:4年标准学制内可获得中美双方本科学位,大大节省留学时间和留学成本。
2、权威办学:中美项目2012年开始招生;两个专业均由中华人民共和国教育部批准备案,且通过了中华人民共和国教育部评估。
3、强强联合:视觉传达设计、产品设计均为中美双方学校的优势特色专业,双方联合培养,课程设置合理,有利于提高学生英语水平和专业能力,开阔国际视野。
4、职业发展:美国合作学校在美国中部有“设计师的摇篮”美誉,学校注重学生创新创业教育,与多家企业开展教学合作,为学生提供大量的设计实践机会。
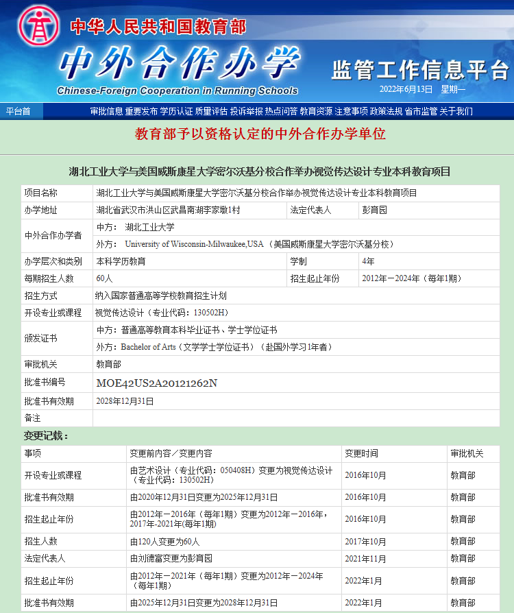
教 育 部 认 证


费 用
学习地点 |
学年 |
费用项目 |
金额/学年 |
中国 (四年国内,不出国) |
第1-4学年 |
湖北工业大学学费 |
3.5万元人民币 |
中国+美国 (三年国内,一年国外) |
第1-3学年(中国) |
湖北工业大学学费 |
3.5万元人民币 |
第4学年(美国) |
学 费 |
约2万美元 |
美国生活费(含食宿/交通等基本生活开支) |
约15万元人民币 |
湖北工业大学专业学费 |
5000元人民币 |
中美项目奖学金设置:成绩优异者可申请国际合作伙伴奖学金,最高额度达USD8000美元。